View Procedure
| Procedure Name | Procedure for import,Export, Clearance of Camouflage items. | ||||||||||||||||
|---|---|---|---|---|---|---|---|---|---|---|---|---|---|---|---|---|---|
| Description |
Required Documents
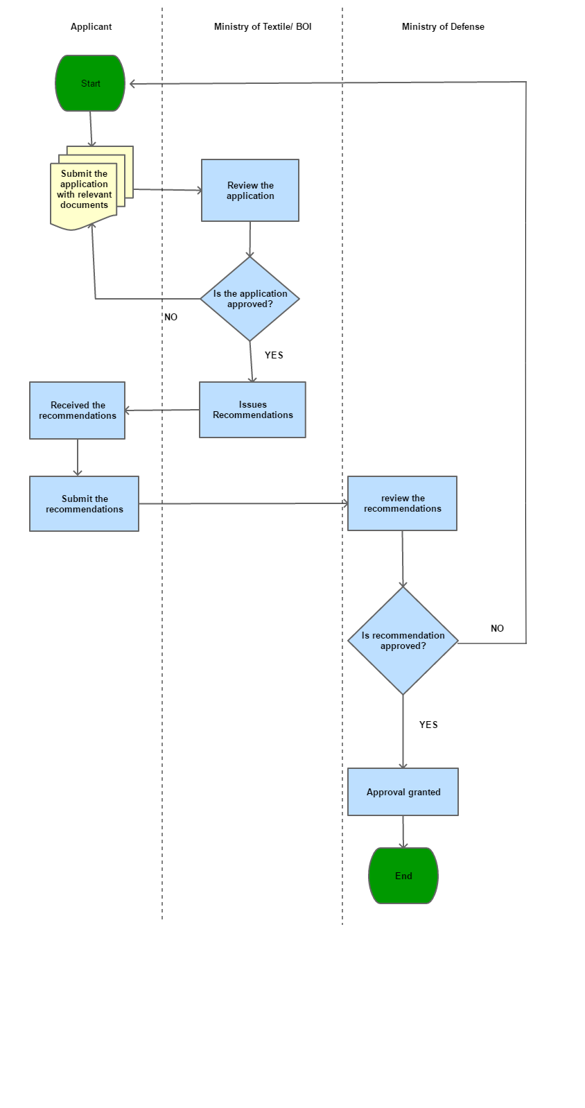
Process Steps
| ||||||||||||||||
| Category | Import/Export |
The following form/s are used in this procedure
| Title | Description | Created Date | Updated Date | Issued By | ![]() |
|---|---|---|---|---|---|
| No results found. | |||||
This procedure applies to the following measures
| Name | Measure Type | Agency | Description | Comments | Legal Document | Validity To | Measure Class |
|---|---|---|---|---|---|---|---|
| Requirements for Import, Export, Clearance of Camouflage Items. | General | Application should be forwarded through the ministry of textile or board of investment of Sri Lanka with their recommendation, to get approval, for the printing, manufacture, import or export of camouflage material/products. | Application should be forwarded through the ministry of textile or board of investment of Sri Lanka with their recommendation, to get approval, for the printing, manufacture, import or export of camouflage material/products. | Guidelines on Import , Export, Clearance of Camouflage Items,Import licence for Outboard / Inboard Boat engines, Import licence for Air Craft Spares,Clearance for UN and other International Agencies and Dangerous Cargo Clearance. | 31-12-9999 | Good |

